2026-02-24 11:12
2026年,医药企业回款迎来了清晰的时间表。
01
国家医保局发文
2026年即时结算、基金清算新调整
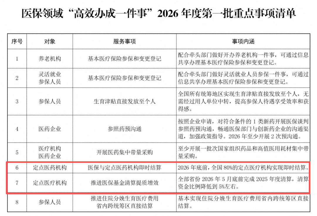
近日,国家医保局发布《医保领域“高效办成一件事”2026年度第一批重点事项清单》,清单中包括“医保与定点医药机构即时结算”和“推进医保基金清算提质增效”两大服务事项。

“医保与定点医药机构即时结算”,指的是2026年底前,全国80%的定点医疗机构实现即时结算;“推进医保基金清算提质增效”,指的是全部省份2026年5月底前完成2025年度清算,清算资金比例降低到 5%左右。
长期以来,医院垫付压力大、医保结算流程繁琐、基金清算滞后等因素,导致耗材企业应收账款居高不下。
传统结算模式下,医保部门与医疗机构虽实行次月结算机制,但部分医疗机构存在以“医保未回款”为借口拖欠货款,直接推高企业经营成本,降低了发展效能,长期制约着行业创新与高质量发展。
在2026年两大服务事项推进下,医保结算、清算双提速,医院资金垫付压力将大幅缩减。稳定可预期的医保支付流程,助力医疗机构在预算规划、成本控制和绩效考核等方面实现精细化管理。
医疗机构资金周转顺畅后,医药企业回款状况也将迎来更大程度缓解。
02
国家明确“提高企业回款效率”
2026回款周期有望缩短
解决医药企业回款难已成为2026年医保系统的重点工作。在前不久全国医疗保障工作会议上,已重点明确“探索推进医保基金与医药企业直接结算集采药品耗材货款,推动解决医药企业回款难的问题”。
国家医保局局长章轲日前在新华社采访中表示,“十五五”时期国家医保局将继续多措并举,持续扩大即时结算基金和医疗机构覆盖范围,赋能医药机构高质量发展;加快推进医保与医药企业直接结算。
据国家医保局披露,目前已有29个省(自治区、直辖市)开展医保对集采中选企业的直接结算,货款结算时间从原来的至少6个月缩减为交货验收合格后次月底前。
根据2024年12月召开的全国医疗保障工作会议,2026年全国将全面实现集采药品耗材、国谈药的直接结算,这意味着直接结算将进入全国落地的冲刺阶段。
03
地方政策加速落地
回款效率初见成效
在近期多省召开的2026医保相关会议上,结算问题被反复提及。
山东要求加大基金预付力度,推进即时结算改革扩围增效;山西提出加大医保基金预付力度,最大限度压缩月结算周期,扩大即时结算覆盖面,实现省内异地就医住院按病种付费全覆盖,试点实施按季清算,促进医疗机构健康发展;广东是加大医保基金预付力度,全面推进医保基金即时结算。
此外,2026年前后,广东、江西、吉林、新疆、湖北等地先后发布医保与医药企业结算相关文件,多措并举解决药品耗材回款问题,且部分地区将直接结算品种逐步拓展至非集中带量采购品种。
地方在回款问题上的探索与创新已初见成效。
如浙江省创新打造“主动结算+平台托底”的双保险流程,大幅提升直接结算效率。医疗机构需在每月25日前主动付款,而医保系统则会在月末最后几日自动对未付货款发起统一托底扣款,双重保障下,回款周期被严格压缩在当月之内。2025年上半年,浙江便实现了58亿元货款的直接结算,按时结算率高达99.9%。
江西则创新推行周转金制度,按照集采药品、耗材年度预算及国谈药采购金额的30%预拨资金形成“资金蓄水池”,实现医保按月向企业付款、同时向医疗机构回收资金。截至2025年7月,累计直接结算货款296.42亿元,将回款周期从180天压缩至30天。
国家医保局近日文章披露,安徽滁州医保部门扎实推进医保基金即时结算改革,持续优化支付方式与结算政策。截至2025年底,全市178家定点医疗机构已开通即时结算业务,基本实现具有住院资质的医疗机构全覆盖,累计服务参保群众35.05万人次,支付医保基金7.54亿元。
滁州市凤阳县板桥镇中心卫生院院长周玉明表示:“资金周转顺畅后,药品耗材能及时补充,医疗设备维护不再拖延,人员绩效发放也更加准时,让我们能更专注于提升服务能力、优化就医环境。”
医保直接结算改革并非简单的资金流转调整,而是一项系统性工程,需要信息平台搭建、优化结算流程、重构管理制度、落实主体责任等多项改革同步推进。在医保改革不断深化之下,医保结算效率不断提升,行业现金流状况将得到明显改善,药械企业也有望摆脱回款困扰,更多地聚焦技术创新与质量提升。
